“冰火两重天”,罪魁祸首竟是蚊子!石家庄灭蚊公司分享
有一种病,一会像掉进了冰窟窿,冷得发抖。一会像住进了蒸笼里,热得要命。在热得不行的时候却突然又掉进了冰窟窿里,一直处在“冰火两重天”的状态。
这就是疟疾,一种可危及生命的寄生虫病。典型发作表现就是周期性发冷、发热和出汗退热三个连续阶段。
省流版
1. 疟疾是可危及生命的寄生虫病,发作的典型症状是周期性发冷、发热和出汗。
2. 疟疾主要通过按蚊叮咬传播,防止蚊虫叮咬是预防疟疾最有效办法。
3. 疟疾主要流行于非洲、东南亚、美洲、东地中海地区的85个国家,疟疾流行区回国人员一旦出现发热等症状,请及时就诊。
主要是蚊子惹的祸
疟疾是由疟原虫感染而引起,传播疟疾的“帮凶”是按蚊。蚊子叮咬病人(带虫者)后,再次咬人时,可将病原传播出去。
另外,疟疾也可经输血或破损胎盘传播。
预防疟疾要防蚊
防蚊叮咬是预防疟疾最有效的措施。前往疟疾流行地区,一定要做好以下措施:
1
户外防蚊:着长袖、长裤,涂抹驱蚊剂。
2
室内防蚊:使用纱门、纱窗、蚊帐,喷洒灭蚊药。
3
环境卫生:清除垃圾、杂草,填平污水坑,避免蚊虫滋生。
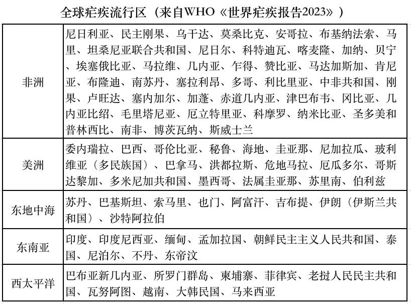
疟疾主要流行于非洲、东南亚、美洲等地区
疟疾主要流行于非洲、东南亚、美洲、东地中海地区的85个国家。
据世界卫生组织报告,全球每年超过2亿人感染疟疾,其中绝大部分在非洲大陆,每年死于疟疾的人数近60万。

境外旅行归来,要警惕发热等症状
疟疾根据感染的疟原虫虫种,可分为:间日疟、恶性疟、卵形疟、三日疟和诺氏疟,其中恶性疟危害最为严重。临床上疟疾发作多不典型,部分患者表现为发热伴疲倦、头痛、全身酸痛等症状,与感冒相似,容易误诊或漏诊。
及时诊治,完全可以治愈,不会留有后遗症。但延误诊治,特别是恶性疟极易会发展为重症疟疾,引发严重的并发症,甚至会导致死亡。
如果近期去过疟疾流行区,一旦出现发冷、发热、出汗等不适症状,请尽早去医院就诊,并主动向医生告知疟疾流行区旅居史,以便开展疟疾相关的检查。
石家庄灭蟑螂、石家庄消杀公司、石家庄灭老鼠、石家庄灭鼠公司
图文内容来源于网络仅用于公益宣传。如有侵权请联系删除。
亿康虫控石家庄除虫灭鼠品牌,20年灭害经验,专业杀灭蟑螂、老鼠、蚂蚁!
服务承诺:
【7*24小时客户服务】我们为您提供7*24小时不间断在线的电话客户服务,每时每刻,解答您的咨询,了解您的困扰,受理您的不时之需。
【2小时快速服务响应】您的任何要求和提议,我们将在受理2小时内给予反馈。
更多详情,请致电:0311-87876262
石家庄亿康虫控 |